Java异常处理

1、异常概述

  • 在使用计算机语言进行项目开发的过程中,即使程序员把代码写得尽善尽美,在系统的运行过程中仍然会遇到一些问题,因为很多问题不是靠代码能够避免的,比如:客户输入数据的格式,读取文件是否存在,网络是否始终保持通畅等等。
  • 异常:在Java语言中,将程序执行中发生的不正常情况称为“异常”。(开发过程中的语法错误和逻辑错误不是异常)
  • Java程序在执行过程中所发生的异常事件可分为两类:
    • Error:Java虚拟机无法解决的严重问题。如:JVM系统内部错误、资源耗尽等严重情况。比如:StackOverflowError和OOM。一般不编写针对性的代码进行处理。
    • Exception: 其它因编程错误或偶然的外在因素导致的一般性问题,可以使用针对性的代码进行处理。例如:空指针访问、试图读取不存在的文件、网络连接、数组角标越界等。
  • 对于这些错误,一般有两种解决方法:一是遇到错误就终止程序的运行。另一种方法是由程序员在编写程序时,就考虑到错误的检测、错误消息的提示,以及错误的处理。
  • 捕获错误最理想的是在编译期间,但有的错误只有在运行时才会发生。比如:除数为0,数组下标越界等。
    • 编译时异常:是指编译器不要求强制处置的异常。一般是指编程时的逻辑错误,是程序员应该积极避免其出现的异常。java.lang.RuntimeException类及它的子类都是运行时异常。对于这类异常,可以不作处理,因为这类异常很普遍,若全处理可能会对程序的可读性和运行效率产生影响。
    • 编译时异常:是指编译器要求必须处置的异常。即程序在运行时由于外界因素造成的一般性异常。编译器要求Java程序必须捕获或声明所有编译时异常。对于这类异常,如果程序不处理,可能会带来意想不到的结果。

总结:

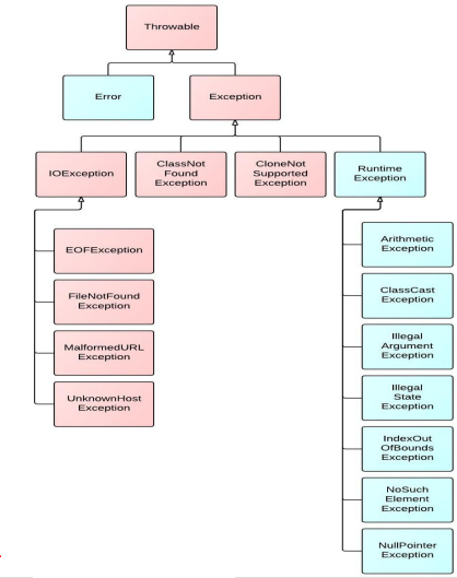
  • java.lang.Throwable
    • java.lang.Error:一般不编写针对性的代码进行处理。
    • java.lang.Exception:可以进行异常的处理。
      • 编译时异常(checked)
        • IOException
          • FileNotFoundException
        • ClassNotFoundException
      • 运行时异常(unchecked,RuntimeException)
        • NullPointerException
        • ArrayIndexOutOfBoundsException
        • ClassCastException
        • NumberFormatException
        • InputMismatchException
        • InputMismatchException

2、异常处理的方式

2.1 方式一:try-catch-finally

  • Java提供的是异常处理的抓抛模型
    • 过程一:”抛”:程序在正常执行的过程中,一旦出现异常,就会在异常代码处生成一个对应异常类的对象。并将此对象抛出。一旦抛出对象以后,其后的代码就不再执行。
    • 过程二:”抓”:可以理解为异常的处理方式:① try-catch-finally ② throws
  • 异常对象的生成:
    • 由虚拟机自动生成:程序运行过程中,虚拟机检测到程序发生了问题,如果在当前代码中没有找到相应的处理程序,就会在后台自动创建一个对应异常类的实例对象并抛出——自动抛出。
    • 由开发人员手动创建:Exception exception = new ClassCastException();——创建好的异常对象不抛出对程序没有任何影响,和创建一个普通对象一样。
  • 如果一个方法内抛出异常,该异常对象会被抛给调用者方法中处理。如果异常没有在调用者方法中处理,它继续被抛给这个调用方法的上层方法。这个过程将一直继续下去,直到异常被处理。这一过程称为捕获(catch)异常。
  • 如果一个异常回到main()方法,并且main()也不处理,则程序运行终止。
  • 程序员通常只能处理Exception,而对Error无能为力。
  • 格式为:
1
2
3
4
5
6
7
8
9
10
11
12
try{
//可能出现异常的代码
}catch(异常类型1 变量名1){
//处理异常的方式1
}catch(异常类型2 变量名2){
//处理异常的方式2
}catch(异常类型3 变量名3){
//处理异常的方式3
}
finally{
//一定会执行的代码
}
  • finally是可选的。

  • finally中声明的是一定会被执行的代码。即使catch中又出现异常了,try中有return语句,catch中有return语句等情况。

  • 像数据库连接、输入输出流、网络编程Socket等资源,JVM是不能自动的回收的,我们需要自己手动的进行资源的释放。此时的资源释放,就需要声明在finally中。

  • 使用try将可能出现异常代码包装起来,在执行过程中,一旦出现异常,就会生成一个对应异常类的对象,根据此对象的类型,去catch中进行匹配。

  • 一旦try中的异常对象匹配到某一个catch时,就进入catch中进行异常的处理。一旦处理完成,就跳出当前的

    try-catch结构(在没有写finally的情况)。继续执行其后的代码。

  • catch中的异常类型如果没有子父类关系,则谁声明在上,谁声明在下无所谓。catch中的异常类型如果满足子父类关系,则要求子类一定声明在父类的上面。否则报错。

  • 使用try-catch-finally处理编译时异常,是得程序在编译时就不再报错,但是运行时仍可能报错。相当于我们使用try-catch-finally将一个编译时可能出现的异常,延迟到运行时出现。

  • 开发中,由于运行时异常比较常见,所以我们通常就不针对运行时异常编写try-catch-finally了。针对于编译时异常,我们说一定要考虑异常的处理。

  • 常用的异常对象处理的方式: ① String getMessage() ② printStackTrace()

  • 在try结构中声明的变量,再出了try结构以后,就不能再被调用。

  • try-catch-finally结构可以嵌套。

例1:

1
2
3
4
5
6
7
8
9
10
11
12
13
14
15
16
17
18
19
20
21
22
@Test
public void test(){
String str = "123";
str = "abc";
//变量声明到外面
int num = 0;
try{
num = Integer.parseInt(str);
//上面语句出现异常后下面的打印不会执行
System.out.println("hello-----1");
}catch(NumberFormatException e){
//System.out.println(e.getMessage());
//e.printStackTrace();
System.out.println("出现数值转换异常了....");
}catch(NullPointerException e){
System.out.println("出现空指针异常了....");
}catch(Exception e){
System.out.println("出现异常了....");
}
//继续执行
System.out.println(num);
}

测试结果:

1
2
出现数值转换异常了....
0

例2:

1
2
3
4
5
6
7
8
9
10
11
12
13
14
15
16
@Test
public void test1(){
try{
int a = 10;
int b = 0;
System.out.println(a / b);
}catch(ArithmeticException e){
e.printStackTrace();
int[] arr = new int[10];
System.out.println(arr[10]);
}catch(Exception e){
e.printStackTrace();
}
//此语句不会执行,因为在catch中出现异常后程序就结束了。而如果放在finally块中则会执行。
System.out.println("最后执行!!!~~");
}

例3:

1
2
3
4
5
6
7
8
9
10
11
12
13
14
15
16
17
18
19
@Test
public void testMethod(){
int num = method();
System.out.println(num);//3
}

public int method(){
try{
int[] arr = new int[10];
System.out.println(arr[10]);
return 1;
}catch(ArrayIndexOutOfBoundsException e){
System.out.println("出现异常");
return 2;
}finally{
System.out.println("我一定会被执行");
return 3;
}
}

执行结果:

1
2
3
出现异常
我一定会被执行
3

例4:

1
2
3
4
5
6
7
8
9
10
11
12
13
14
15
16
17
18
19
20
21
22
23
24
@Test
public void test2(){
FileInputStream fis = null;
try {
File file = new File("hello1.txt");
fis = new FileInputStream(file);
int data = fis.read();
while(data != -1){
System.out.print((char)data);
data = fis.read();
}
} catch (FileNotFoundException e) {
e.printStackTrace();
} catch (IOException e) {
e.printStackTrace();
}finally{
try {
if(fis != null)
fis.close();
} catch (IOException e) {
e.printStackTrace();
}
}
}

2.2 方式二:声明抛出异常

  • “throws + 异常类型”写在方法的声明处。指明此方法执行时,可能会抛出的异常类型。一旦当方法体执行时,出现异常,仍会在异常代码处生成一个异常类的对象,此对象满足throws后异常类型时,就会被抛出。异常代码后续的代码,就不再执行。
  • try-catch-finally:真正的将异常给处理掉了。throws的方式只是将异常抛给了方法的调用者。 并没有真正将异常处理掉。
  • 子类重写的方法抛出的异常类型不大于父类被重写的方法抛出的异常类型(也可以小到没有)。
1
2
3
4
5
6
7
8
9
10
11
12
13
14
15
16
17
18
19
20
21
22
23
24
25
26
27
public class OverrideTest {
public static void main(String[] args) {
OverrideTest test = new OverrideTest();
test.display(new SubClass());
}

public void display(SuperClass s){
try {
s.method();
} catch (IOException e) {
e.printStackTrace();
}
}
}

class SuperClass{
public void method() throws IOException{

}

}

class SubClass extends SuperClass{
public void method()throws FileNotFoundException{

}
}
  • 开发中如何选择使用try-catch-finally 还是使用throws?
    • 如果父类中被重写的方法没有throws方式处理异常,则子类重写的方法也不能使用throws,意味着如果子类重写的方法中有异常,必须使用try-catch-finally方式处理。
    • 执行的方法a中,先后又调用了另外的几个方法,这几个方法是递进关系执行的。我们建议这几个方法使用throws的方式进行处理。而执行的方法a可以考虑使用try-catch-finally方式进行处理。
  • 手动抛出异常
1
2
3
4
5
6
7
8
9
10
11
12
13
14
15
16
17
18
19
20
21
22
23
24
25
26
27
28
29
30
31
public class StudentTest {

public static void main(String[] args) {
try {
Student s = new Student();
s.register(-1001);
System.out.println(s);
} catch (Exception e) {
System.out.println(e.getMessage());
}
}

}

class Student{
private int id;

public void register(int id) throws Exception {
if(id > 0){
this.id = id;
}else{
//手动抛出异常对象
throw new Exception("您输入的数据非法!");
}
}

@Override
public String toString() {
return "Student [id=" + id + "]";
}
}

3、自定义异常

  • 1.继承于现有的异常结构:RuntimeException 、Exception。
  • 2.提供全局常量:serialVersionUID。
  • 3.提供重载的构造器。
1
2
3
4
5
6
7
8
9
10
11
12
public class MyException extends Exception{

static final long serialVersionUID = -703489711234939L;

public MyException(){

}

public MyException(String msg){
super(msg);
}
}